74. 艾亚加里模型#
除了Anaconda中包含的包之外,本讲座还需要以下库:
!pip install quantecon
74.1. 概述#
在本讲座中,我们将描述一类基于Truman Bewley [Bewley, 1977]工作的模型结构。
我们首先讨论由Rao Aiyagari [Aiyagari, 1994]提出的Bewley模型的一个例子。
该模型具有以下特点:
异质性主体
单一的借贷工具
对个人主体借款额度的限制
艾亚加里模型已被用于研究多个主题,包括:
预防性储蓄和流动性约束的影响 [Aiyagari, 1994]
风险分担和资产定价 [Heaton and Lucas, 1996]
财富分布的形状 [Benhabib et al., 2015]
等等
让我们从导入必要的包开始:
import matplotlib.pyplot as plt
import matplotlib as mpl
FONTPATH = "fonts/SourceHanSerifSC-SemiBold.otf"
mpl.font_manager.fontManager.addfont(FONTPATH)
plt.rcParams['font.family'] = ['Source Han Serif SC']
plt.rcParams["figure.figsize"] = (11, 5) #设置默认图形大小
import numpy as np
from quantecon.markov import DiscreteDP
from numba import jit
74.1.1. 参考文献#
本讲座的主要参考文献是 [Aiyagari, 1994]。
教科书版本可以在 [Ljungqvist and Sargent, 2018] 的第18章中找到。
SeHyoun Ahn和Benjamin Moll的连续时间版本可以在这里找到:链接。
74.2. 经济模型#
74.2.1. 家庭#
无限期生存的家庭/消费者面临异质性收入冲击。
一个单位区间内的事前相同的家庭面临共同的借贷约束。
典型家庭面临的储蓄问题是
受约束于
其中:
\(c_t\) 是当前消费
\(a_t\) 是资产
\(z_t\) 是劳动收入的随机组成部分,捕捉了失业风险等
\(w\) 是工资率
\(r\) 是净利率
\(B\) 是主体允许借入的最大金额
外生过程 \(\{z_t\}\) 遵循一个具有给定转移矩阵 \(P\) 的有限状态马尔可夫链。
工资和利率随时间保持不变。
在这个模型的简单版本中,家庭无弹性地供给劳动,因为他们不重视闲暇。
74.3. 企业#
企业通过雇佣资本和劳动来生产产出。
企业是竞争性的,面临规模报酬不变。
由于规模报酬不变,企业的数量并不重要。
因此我们可以考虑一个单一的(但仍然是竞争性的)代表性企业。
企业的产出为
其中:
\(A\) 和 \(\alpha\) 是参数,\(A > 0\) 且 \(\alpha \in (0, 1)\)
\(K_t\) 是总资本
\(N\) 是总劳动供给(在这个简单版本的模型中保持不变)
企业的问题是
参数 \(\delta\) 是折旧率。
从关于资本的一阶条件,企业的资本需求反函数为
使用这个表达式和企业关于劳动的一阶条件,我们可以将均衡工资率表示为 \(r\) 的函数:
74.3.1. 均衡#
我们构建一个平稳理性预期均衡(SREE)。
在这样的均衡中:
价格诱导的行为产生的总量与价格一致
总量和价格随时间保持不变
更详细地说,SREE列出了价格、储蓄和生产策略的集合,使得:
家庭在给定价格下选择指定的储蓄策略
企业在相同价格下最大化利润
产生的总量与价格一致;特别是,资本需求等于供给
总量(定义为横截面平均值)保持不变
在实践中,一旦参数值设定,我们可以通过以下步骤检查SREE:
选择一个提议的总资本量 \(K\)
确定给定这些价格下家庭的共同最优储蓄策略
计算给定这个储蓄策略下的稳态资本平均值
如果最终数量与 \(K\) 一致,那么我们就得到了一个SREE。
74.4. 代码#
让我们看看如何在实践中计算这样的均衡。
为了求解家庭的动态规划问题,我们将使用来自 QuantEcon.py 的 DiscreteDP 类。
我们的第一个任务是最不令人兴奋的:编写代码,将家庭问题的参数映射到生成 DiscreteDP 实例所需的 R 和 Q 矩阵。
下面是一段样板代码,它完成了这个任务。
在阅读代码时,以下信息会很有帮助:
R需要是一个矩阵,其中R[s, a]是在状态s下采取行动a的回报。Q需要是一个三维数组,其中Q[s, a, s']是在当前状态为s且当前行动为a时转移到状态s'的概率。
(关于 DiscreteDP 的更详细讨论可以在 Advanced Quantitative Economics with Python 讲座系列的 Discrete State Dynamic Programming 讲座中找到。)
这里我们将状态设为 \(s_t := (a_t, z_t)\),其中 \(a_t\) 是资产,\(z_t\) 是冲击。
行动是选择下一期的资产水平 \(a_{t+1}\)。
我们使用Numba来加速循环,这样当参数改变时我们可以高效地更新矩阵。
该类还包括一组默认参数,除非另有说明,否则我们将采用这些参数。
class Household:
"""
这个类接收定义家庭资产积累问题的参数,并计算相应的回报和转移矩阵R
和Q,这些矩阵是生成DiscreteDP实例所必需的,从而求解最优策略。
关于索引的说明:我们需要将状态空间S枚举为序列S = {0, ..., n}。
为此,(a_i, z_i)索引对根据以下规则映射到s_i索引:
s_i = a_i * z_size + z_i
要反转这个映射,使用:
a_i = s_i // z_size (整数除法)
z_i = s_i % z_size
"""
def __init__(self,
r=0.01, # 利率
w=1.0, # 工资
β=0.96, # 贴现因子
a_min=1e-10,
Π=[[0.9, 0.1], [0.1, 0.9]], # 马尔可夫链
z_vals=[0.1, 1.0], # 外生状态
a_max=18,
a_size=200):
# 存储值,设置a和z的网格
self.r, self.w, self.β = r, w, β
self.a_min, self.a_max, self.a_size = a_min, a_max, a_size
self.Π = np.asarray(Π)
self.z_vals = np.asarray(z_vals)
self.z_size = len(z_vals)
self.a_vals = np.linspace(a_min, a_max, a_size)
self.n = a_size * self.z_size
# 构建数组Q
self.Q = np.zeros((self.n, a_size, self.n))
self.build_Q()
# 构建数组R
self.R = np.empty((self.n, a_size))
self.build_R()
def set_prices(self, r, w):
"""
使用此方法重置价格。调用此方法将触发R的重新构建。
"""
self.r, self.w = r, w
self.build_R()
def build_Q(self):
populate_Q(self.Q, self.a_size, self.z_size, self.Π)
def build_R(self):
self.R.fill(-np.inf)
populate_R(self.R,
self.a_size,
self.z_size,
self.a_vals,
self.z_vals,
self.r,
self.w)
# 使用JIT编译的函数进行繁重工作
@jit
def populate_R(R, a_size, z_size, a_vals, z_vals, r, w):
n = a_size * z_size
for s_i in range(n):
a_i = s_i // z_size
z_i = s_i % z_size
a = a_vals[a_i]
z = z_vals[z_i]
for new_a_i in range(a_size):
a_new = a_vals[new_a_i]
c = w * z + (1 + r) * a - a_new
if c > 0:
R[s_i, new_a_i] = np.log(c) # 效用
@jit
def populate_Q(Q, a_size, z_size, Π):
n = a_size * z_size
for s_i in range(n):
z_i = s_i % z_size
for a_i in range(a_size):
for next_z_i in range(z_size):
Q[s_i, a_i, a_i*z_size + next_z_i] = Π[z_i, next_z_i]
@jit
def asset_marginal(s_probs, a_size, z_size):
a_probs = np.zeros(a_size)
for a_i in range(a_size):
for z_i in range(z_size):
a_probs[a_i] += s_probs[a_i*z_size + z_i]
return a_probs
作为第一个例子,让我们计算并绘制在固定价格下的最优积累策略。
# 示例价格
r = 0.03
w = 0.956
# 创建Household实例
am = Household(a_max=20, r=r, w=w)
# 使用实例构建离散动态规划
am_ddp = DiscreteDP(am.R, am.Q, am.β)
# 使用策略函数迭代求解
results = am_ddp.solve(method='policy_iteration')
# 简化名称
z_size, a_size = am.z_size, am.a_size
z_vals, a_vals = am.z_vals, am.a_vals
n = a_size * z_size
# 获取所有最优行动,在每行中固定z值
a_star = np.empty((z_size, a_size))
for s_i in range(n):
a_i = s_i // z_size
z_i = s_i % z_size
a_star[z_i, a_i] = a_vals[results.sigma[s_i]]
fig, ax = plt.subplots(figsize=(9, 9))
ax.plot(a_vals, a_vals, 'k--') # 45度线
for i in range(z_size):
lb = f'$z = {z_vals[i]:.2}$'
ax.plot(a_vals, a_star[i, :], lw=2, alpha=0.6, label=lb)
ax.set_xlabel('当前资产')
ax.set_ylabel('下一期资产')
ax.legend(loc='upper left')
plt.show()
该图显示了在不同外生状态值下的资产积累策略。
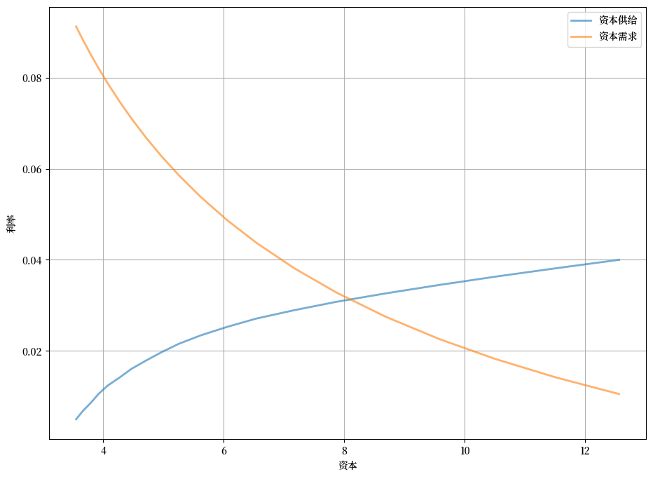
现在我们要计算均衡。
让我们先通过可视化来做到这一点。
以下代码绘制了总供给和需求曲线。
交点给出了均衡利率和资本。
A = 1.0
N = 1.0
α = 0.33
β = 0.96
δ = 0.05
def r_to_w(r):
"""
与给定利率r相关的均衡工资。
"""
return A * (1 - α) * (A * α / (r + δ))**(α / (1 - α))
def rd(K):
"""
资本的需求反函数。与给定资本需求K相关的利率。
"""
return A * α * (N / K)**(1 - α) - δ
def prices_to_capital_stock(am, r):
"""
将价格映射到诱致的资本存量水平。
参数:
----------
am : Household
aiyagari_household.Household的实例
r : float
利率
"""
w = r_to_w(r)
am.set_prices(r, w)
aiyagari_ddp = DiscreteDP(am.R, am.Q, β)
# 计算最优策略
results = aiyagari_ddp.solve(method='policy_iteration')
# 计算稳态分布
stationary_probs = results.mc.stationary_distributions[0]
# 提取资产的边际分布
asset_probs = asset_marginal(stationary_probs, am.a_size, am.z_size)
# 返回K
return np.sum(asset_probs * am.a_vals)
# 创建Household实例
am = Household(a_max=20)
# 使用实例构建离散动态规划
am_ddp = DiscreteDP(am.R, am.Q, am.β)
# 创建计算资本需求和供给的r值网格
num_points = 20
r_vals = np.linspace(0.005, 0.04, num_points)
# 计算资本供给
k_vals = np.empty(num_points)
for i, r in enumerate(r_vals):
k_vals[i] = prices_to_capital_stock(am, r)
# 绘制与企业的资本需求相对
fig, ax = plt.subplots(figsize=(11, 8))
ax.plot(k_vals, r_vals, lw=2, alpha=0.6, label='资本供给')
ax.plot(k_vals, rd(k_vals), lw=2, alpha=0.6, label='资本需求')
ax.grid()
ax.set_xlabel('资本')
ax.set_ylabel('利率')
ax.legend(loc='upper right')
plt.show()