4. 循环矩阵#

4.1. 概述#

本讲座将介绍循环矩阵这一特殊的矩阵类型。

循环矩阵有着独特的结构特征,这使得它们与许多重要的数学概念密切相关,比如:

  • 卷积运算

  • 傅里叶变换

  • 置换矩阵

正是由于这些重要联系,循环矩阵在机器学习等领域得到了广泛应用。例如,它们在图像处理中扮演着重要角色。

我们首先导入一些Python包:

import numpy as np
from numba import jit
import matplotlib.pyplot as plt
import matplotlib as mpl
FONTPATH = "fonts/SourceHanSerifSC-SemiBold.otf"
mpl.font_manager.fontManager.addfont(FONTPATH)
plt.rcParams['font.family'] = ['Source Han Serif SC']
np.set_printoptions(precision=3, suppress=True)

4.2. 构造循环矩阵#

要构造一个 \(N \times N\) 的循环矩阵,我们只需要第一行,比如:

\[ \begin{bmatrix} c_{0} & c_{1} & c_{2} & c_{3} & c_{4} & \cdots & c_{N-1} \end{bmatrix} .\]

设置第一行的元素后,循环矩阵的其余行按以下方式确定:

(4.1)#\[\begin{split} C=\left[\begin{array}{ccccccc} c_{0} & c_{1} & c_{2} & c_{3} & c_{4} & \cdots & c_{N-1}\\ c_{N-1} & c_{0} & c_{1} & c_{2} & c_{3} & \cdots & c_{N-2}\\ c_{N-2} & c_{N-1} & c_{0} & c_{1} & c_{2} & \cdots & c_{N-3}\\ \vdots & \vdots & \vdots & \vdots & \vdots & \vdots & \vdots\\ c_{3} & c_{4} & c_{5} & c_{6} & c_{7} & \cdots & c_{2}\\ c_{2} & c_{3} & c_{4} & c_{5} & c_{6} & \cdots & c_{1}\\ c_{1} & c_{2} & c_{3} & c_{4} & c_{5} & \cdots & c_{0} \end{array}\right] \end{split}\]

也可以通过创建上述矩阵的转置来构造循环矩阵,在这种情况下只需要指定第一列。

让我们编写一些Python代码来生成循环矩阵:

@jit
def construct_cirlulant(row):

    N = row.size

    C = np.empty((N, N))

    for i in range(N):

        C[i, i:] = row[:N-i]
        C[i, :i] = row[N-i:]

    return C
# 当 N = 3 时的一个简单例子
construct_cirlulant(np.array([1., 2., 3.]))
array([[1., 2., 3.],
       [3., 1., 2.],
       [2., 3., 1.]])

4.2.1. 循环矩阵的一些性质#

以下是一些有用的性质。

假设 \(A\)\(B\) 都是循环矩阵。那么可以验证:

  • 循环矩阵的转置是循环矩阵

  • \(A + B\) 是循环矩阵

  • \(A B\) 是循环矩阵

  • \(A B = B A\)

现在考虑一个第一行为

\[ c = \begin{bmatrix} c_0 & c_1 & \cdots & c_{N-1} \end{bmatrix} \]

的循环矩阵,并考虑一个向量

\[ a = \begin{bmatrix} a_0 & a_1 & \cdots & a_{N-1} \end{bmatrix} \]

向量 \(c\)\(a\)卷积定义为向量 \(b = c * a \),其分量为

(4.2)#\[ b_k = \sum_{i=0}^{n-1} c_{k-i} a_i \]

我们使用 \(*\) 来表示通过方程 (4.2) 描述的卷积计算。

可以验证向量 \(b\) 满足

\[ b = C^T a \]

其中 \(C^T\) 是方程 (4.1) 中定义的循环矩阵的转置。

4.3. 与置换矩阵的联系#

构造循环矩阵的一个好方法是使用置换矩阵

在定义置换矩阵之前,我们先定义置换

非负整数集 \(\{0, 1, 2, \ldots \}\)置换是该集合到自身的一一映射。

集合 \(\{1, 2, \ldots, n\}\) 的置换重新排列了该集合中的 \(n\) 个整数。

置换矩阵是通过根据数字 \(1\)\(n\) 的置换来置换 \(n \times n\) 单位矩阵的行而获得的。

因此,每一行和每一列都恰好包含一个 \(1\),其余位置都是 \(0\)

每个置换都对应一个唯一的置换矩阵。

例如,\(N \times N\) 矩阵

(4.3)#\[\begin{split} P=\left[\begin{array}{cccccc} 0 & 1 & 0 & 0 & \cdots & 0\\ 0 & 0 & 1 & 0 & \cdots & 0\\ 0 & 0 & 0 & 1 & \cdots & 0\\ \vdots & \vdots & \vdots & \vdots & \vdots & \vdots\\ 0 & 0 & 0 & 0 & \cdots & 1\\ 1 & 0 & 0 & 0 & \cdots & 0 \end{array}\right] \end{split}\]

是一个循环移位算子,当应用于 \(N \times 1\) 向量 \(h\) 时,将第 \(2\) 行到第 \(N\) 行的元素向上移动一行,并将第 \(1\) 行的元素移动到第 \(N\) 行。

方程 (4.3) 中定义的循环移位置换矩阵 \(P\) 的特征值可以通过构造

\[\begin{split} P-\lambda I=\left[\begin{array}{cccccc} -\lambda & 1 & 0 & 0 & \cdots & 0\\ 0 & -\lambda & 1 & 0 & \cdots & 0\\ 0 & 0 & -\lambda & 1 & \cdots & 0\\ \vdots & \vdots & \vdots & \vdots & \vdots & \vdots\\ 0 & 0 & 0 & 0 & \cdots & 1\\ 1 & 0 & 0 & 0 & \cdots & -\lambda \end{array}\right] \end{split}\]

并求解

\[ \textrm{det}(P - \lambda I) = (-1)^N \lambda^{N}-1=0 \]

来计算。

特征值 \(\lambda_i\) 可以是复数。

这些特征值 \(\lambda_i\) 的模 \(\mid \lambda_i \mid\) 都等于 \(1\)

因此,方程 (4.3) 中定义的置换矩阵 \(P\)奇异值都等于 \(1\)

可以验证置换矩阵是正交矩阵:

\[ P P' = I \]

4.4. Python示例#

让我们编写一些Python代码来说明这些概念:

@jit
def construct_P(N):

    P = np.zeros((N, N))

    for i in range(N-1):
        P[i, i+1] = 1
    P[-1, 0] = 1

    return P
P4 = construct_P(4)
P4
array([[0., 1., 0., 0.],
       [0., 0., 1., 0.],
       [0., 0., 0., 1.],
       [1., 0., 0., 0.]])
# 计算特征值和特征向量
𝜆, Q = np.linalg.eig(P4)
for i in range(4):
    print(f'𝜆{i} = {𝜆[i]:.1f} \nvec{i} = {Q[i, :]}\n')
𝜆0 = -1.0+0.0j 
vec0 = [-0.5+0.j  0.5+0.j  0.5-0.j -0.5+0.j]

𝜆1 = -0.0+1.0j 
vec1 = [ 0.5+0.j  -0. +0.5j -0. -0.5j -0.5+0.j ]

𝜆2 = -0.0-1.0j 
vec2 = [-0.5+0.j -0.5-0.j -0.5+0.j -0.5+0.j]

𝜆3 = 1.0+0.0j 
vec3 = [ 0.5+0.j   0. -0.5j  0. +0.5j -0.5+0.j ]

让我们在复平面上绘制移位置换矩阵的特征值。

从图中可以看出,这些特征值在单位圆上均匀分布。

这些特征值实际上就是单位根 – 即满足方程 \(z^n = 1\) 的复数 \(z\)

具体来说,对于阶数为 \(n\) 的置换矩阵,其特征值就是 \(n\) 个单位根,它们的表达式为

\[ z = \exp\left(\frac{2 \pi j k }{N} \right) , \quad k = 0, \ldots, N-1 \]

其中 \(j\) 表示纯虚数单位。

fig, ax = plt.subplots(2, 2, figsize=(10, 10))

for i, N in enumerate([3, 4, 6, 8]):

    row_i = i // 2
    col_i = i % 2

    P = construct_P(N)
    𝜆, Q = np.linalg.eig(P)

    circ = plt.Circle((0, 0), radius=1, edgecolor='b', facecolor='None')
    ax[row_i, col_i].add_patch(circ)

    for j in range(N):
        ax[row_i, col_i].scatter(𝜆[j].real, 𝜆[j].imag, c='b')

    ax[row_i, col_i].set_title(f'N = {N}')
    ax[row_i, col_i].set_xlabel('实部')
    ax[row_i, col_i].set_ylabel('虚部')

plt.show()
_images/9d39246975fa24d2587a7301f5495ad951cbe3597a3b42bcf41661d5cde385db.png

对于系数向量 \(\{c_i\}_{i=0}^{n-1}\)\(P\) 的特征向量也是

\[ C = c_{0} I + c_{1} P + c_{2} P^{2} +\cdots + c_{N-1} P^{N-1}. \]

的特征向量。

考虑一个例子,其中 \(N=8\)\(w = e^{-2 \pi j / N}\)

可以验证 \(P_{8}\) 的特征向量矩阵 \(F_8\)

\[\begin{split} F_{8}=\left[\begin{array}{ccccc} 1 & 1 & 1 & \cdots & 1\\ 1 & w & w^{2} & \cdots & w^{7}\\ 1 & w^{2} & w^{4} & \cdots & w^{14}\\ 1 & w^{3} & w^{6} & \cdots & w^{21}\\ 1 & w^{4} & w^{8} & \cdots & w^{28}\\ 1 & w^{5} & w^{10} & \cdots & w^{35}\\ 1 & w^{6} & w^{12} & \cdots & w^{42}\\ 1 & w^{7} & w^{14} & \cdots & w^{49} \end{array}\right] \end{split}\]

矩阵 \(F_8\) 定义了一个离散傅里叶变换

为了将其转换为正交特征向量矩阵,我们可以简单地通过将每个元素除以 \(\sqrt{8}\) 来归一化。

  • 仔细观察上面 \(F_8\) 的第一列来理解这个事实

对应于每个特征向量的特征值按顺序是 \(\{w^{j}\}_{j=0}^{7}\)

def construct_F(N):

    w = np.e ** (-complex(0, 2*np.pi/N))

    F = np.ones((N, N), dtype=complex)
    for i in range(1, N):
        F[i, 1:] = w ** (i * np.arange(1, N))

    return F, w
F8, w = construct_F(8)
w
(0.7071067811865476-0.7071067811865475j)
F8
array([[ 1.   +0.j   ,  1.   +0.j   ,  1.   +0.j   ,  1.   +0.j   ,
         1.   +0.j   ,  1.   +0.j   ,  1.   +0.j   ,  1.   +0.j   ],
       [ 1.   +0.j   ,  0.707-0.707j,  0.   -1.j   , -0.707-0.707j,
        -1.   -0.j   , -0.707+0.707j, -0.   +1.j   ,  0.707+0.707j],
       [ 1.   +0.j   ,  0.   -1.j   , -1.   -0.j   , -0.   +1.j   ,
         1.   +0.j   ,  0.   -1.j   , -1.   -0.j   , -0.   +1.j   ],
       [ 1.   +0.j   , -0.707-0.707j, -0.   +1.j   ,  0.707-0.707j,
        -1.   -0.j   ,  0.707+0.707j,  0.   -1.j   , -0.707+0.707j],
       [ 1.   +0.j   , -1.   -0.j   ,  1.   +0.j   , -1.   -0.j   ,
         1.   +0.j   , -1.   -0.j   ,  1.   +0.j   , -1.   -0.j   ],
       [ 1.   +0.j   , -0.707+0.707j,  0.   -1.j   ,  0.707+0.707j,
        -1.   -0.j   ,  0.707-0.707j, -0.   +1.j   , -0.707-0.707j],
       [ 1.   +0.j   , -0.   +1.j   , -1.   -0.j   ,  0.   -1.j   ,
         1.   +0.j   , -0.   +1.j   , -1.   -0.j   ,  0.   -1.j   ],
       [ 1.   +0.j   ,  0.707+0.707j, -0.   +1.j   , -0.707+0.707j,
        -1.   -0.j   , -0.707-0.707j,  0.   -1.j   ,  0.707-0.707j]])
# 归一化
Q8 = F8 / np.sqrt(8)
# 验证正交性
Q8 @ np.conjugate(Q8)
array([[ 1.+0.j, -0.+0.j, -0.+0.j, -0.+0.j,  0.+0.j,  0.+0.j,  0.+0.j,
         0.+0.j],
       [-0.-0.j,  1.+0.j, -0.+0.j, -0.+0.j, -0.+0.j,  0.+0.j,  0.+0.j,
         0.+0.j],
       [-0.-0.j, -0.-0.j,  1.+0.j, -0.+0.j, -0.+0.j, -0.+0.j,  0.+0.j,
         0.+0.j],
       [-0.-0.j, -0.-0.j, -0.-0.j,  1.+0.j, -0.+0.j, -0.+0.j, -0.+0.j,
        -0.+0.j],
       [ 0.-0.j, -0.-0.j, -0.-0.j, -0.+0.j,  1.+0.j, -0.+0.j, -0.+0.j,
        -0.+0.j],
       [ 0.-0.j,  0.-0.j, -0.-0.j, -0.-0.j, -0.-0.j,  1.+0.j, -0.+0.j,
        -0.+0.j],
       [ 0.-0.j,  0.-0.j,  0.-0.j, -0.-0.j, -0.-0.j, -0.-0.j,  1.+0.j,
        -0.+0.j],
       [ 0.-0.j,  0.-0.j,  0.-0.j, -0.-0.j, -0.-0.j, -0.-0.j, -0.-0.j,
         1.+0.j]])

让我们验证 \(Q_{8}\) 的第 \(k\) 列是 \(P_{8}\) 的特征向量,对应的特征值是 \(w^{k}\)

P8 = construct_P(8)
diff_arr = np.empty(8, dtype=complex)
for j in range(8):
    diff = P8 @ Q8[:, j] - w ** j * Q8[:, j]
    diff_arr[j] = diff @ diff.T
diff_arr
array([ 0.+0.j, -0.+0.j, -0.+0.j, -0.+0.j, -0.+0.j, -0.+0.j, -0.+0.j,
       -0.+0.j])

4.5. 循环矩阵与置换矩阵的关系#

接下来,我们将验证方程 (4.1) 中定义的循环矩阵 \(C\) 可以表示为置换矩阵的线性组合:

\[ C = c_{0} I + c_{1} P + \cdots + c_{n-1} P^{n-1} \]

并且 \(P\) 的每个特征向量也是 \(C\) 的特征向量。

我们用 \(N=8\) 的情况来说明这一点。

c = np.random.random(8)
c
array([0.024, 0.154, 0.735, 0.021, 0.318, 0.228, 0.98 , 0.515])
C8 = construct_cirlulant(c)

计算 \(c_{0} I + c_{1} P + \cdots + c_{n-1} P^{n-1}\)

N = 8

C = np.zeros((N, N))
P = np.eye(N)

for i in range(N):
    C += c[i] * P
    P = P8 @ P
C
array([[0.024, 0.154, 0.735, 0.021, 0.318, 0.228, 0.98 , 0.515],
       [0.515, 0.024, 0.154, 0.735, 0.021, 0.318, 0.228, 0.98 ],
       [0.98 , 0.515, 0.024, 0.154, 0.735, 0.021, 0.318, 0.228],
       [0.228, 0.98 , 0.515, 0.024, 0.154, 0.735, 0.021, 0.318],
       [0.318, 0.228, 0.98 , 0.515, 0.024, 0.154, 0.735, 0.021],
       [0.021, 0.318, 0.228, 0.98 , 0.515, 0.024, 0.154, 0.735],
       [0.735, 0.021, 0.318, 0.228, 0.98 , 0.515, 0.024, 0.154],
       [0.154, 0.735, 0.021, 0.318, 0.228, 0.98 , 0.515, 0.024]])
C8
array([[0.024, 0.154, 0.735, 0.021, 0.318, 0.228, 0.98 , 0.515],
       [0.515, 0.024, 0.154, 0.735, 0.021, 0.318, 0.228, 0.98 ],
       [0.98 , 0.515, 0.024, 0.154, 0.735, 0.021, 0.318, 0.228],
       [0.228, 0.98 , 0.515, 0.024, 0.154, 0.735, 0.021, 0.318],
       [0.318, 0.228, 0.98 , 0.515, 0.024, 0.154, 0.735, 0.021],
       [0.021, 0.318, 0.228, 0.98 , 0.515, 0.024, 0.154, 0.735],
       [0.735, 0.021, 0.318, 0.228, 0.98 , 0.515, 0.024, 0.154],
       [0.154, 0.735, 0.021, 0.318, 0.228, 0.98 , 0.515, 0.024]])

现在让我们计算两种不同方式构造的循环矩阵之间的差值。

np.abs(C - C8).max()
np.float64(0.0)

\(P_8\) 的第 \(k\) 列是 \(C_8\) 的特征向量,其特征值为 \(\sum_{h=0}^{7} c_h w^{hk}\),其中 \(w^{k-1}\)\(P_8\) 对应的特征值。

𝜆_C8 = np.zeros(8, dtype=complex)

for j in range(8):
    for k in range(8):
        𝜆_C8[j] += c[k] * w ** (j * k)
𝜆_C8
array([ 2.977+0.j   ,  0.003+0.647j, -1.373+0.154j, -0.591+0.157j,
        1.14 +0.j   , -0.591-0.157j, -1.373-0.154j,  0.003-0.647j])

我们可以通过比较 C8 @ Q8[:, j]𝜆_C8[j] * Q8[:, j] 来验证这一点。

# 验证
for j in range(8):
    diff = C8 @ Q8[:, j] - 𝜆_C8[j] * Q8[:, j]
    print(diff)
[-0.+0.j  0.+0.j  0.+0.j  0.+0.j -0.+0.j -0.+0.j -0.+0.j -0.+0.j]
[ 0.+0.j  0.-0.j -0.-0.j -0.-0.j -0.-0.j -0.+0.j  0.+0.j  0.+0.j]
[ 0.+0.j  0.-0.j -0.-0.j -0.+0.j  0.+0.j  0.-0.j -0.-0.j -0.+0.j]
[-0.+0.j  0.-0.j -0.-0.j -0.+0.j  0.-0.j -0.+0.j  0.-0.j -0.-0.j]
[-0.+0.j  0.-0.j -0.-0.j  0.+0.j -0.-0.j  0.+0.j -0.-0.j -0.+0.j]
[ 0.-0.j  0.-0.j  0.-0.j  0.+0.j -0.-0.j  0.-0.j -0.-0.j  0.-0.j]
[ 0.+0.j  0.-0.j  0.-0.j  0.+0.j -0.+0.j -0.-0.j  0.-0.j  0.+0.j]
[ 0.+0.j  0.-0.j  0.-0.j  0.-0.j  0.-0.j  0.+0.j  0.+0.j -0.+0.j]

4.6. 离散傅里叶变换#

离散傅里叶变换(DFT)允许我们将离散时间序列表示为复正弦波的加权和。

考虑一个包含 \(N\) 个实数的序列 \(\{x_j\}_{j=0}^{N-1}\)

离散傅里叶变换\(\{x_j\}_{j=0}^{N-1}\) 映射到复数序列 \(\{X_k\}_{k=0}^{N-1}\),其中

\[ X_{k}=\sum_{n=0}^{N-1}x_{n}e^{-2\pi\frac{kn}{N}i} \]
def DFT(x):
    "离散傅里叶变换。"

    N = len(x)
    w = np.e ** (-complex(0, 2*np.pi/N))

    X = np.zeros(N, dtype=complex)
    for k in range(N):
        for n in range(N):
            X[k] += x[n] * w ** (k * n)

    return X

考虑以下示例:

\[\begin{split} x_{n}=\begin{cases} 1/2 & n=0,1\\ 0 & \text{其他情况} \end{cases} \end{split}\]
x = np.zeros(10)
x[0:2] = 1/2
x
array([0.5, 0.5, 0. , 0. , 0. , 0. , 0. , 0. , 0. , 0. ])

应用离散傅里叶变换。

X = DFT(x)
X
array([ 1.   +0.j   ,  0.905-0.294j,  0.655-0.476j,  0.345-0.476j,
        0.095-0.294j, -0.   +0.j   ,  0.095+0.294j,  0.345+0.476j,
        0.655+0.476j,  0.905+0.294j])

我们可以绘制数字序列的幅值和相关的离散傅里叶变换。

def plot_magnitude(x=None, X=None):

    data = []
    names = []
    xs = []
    if (x is not None):
        data.append(x)
        names.append('x')
        xs.append('n')
    if (X is not None):
        data.append(X)
        names.append('X')
        xs.append('j')

    num = len(data)
    for i in range(num):
        n = data[i].size
        plt.figure(figsize=(8, 3))
        plt.scatter(range(n), np.abs(data[i]))
        plt.vlines(range(n), 0, np.abs(data[i]), color='b')

        plt.xlabel(xs[i])
        plt.ylabel('幅值')
        plt.title(names[i])
        plt.show()
plot_magnitude(x=x, X=X)
_images/3e5086290b66337650f73a05da57eaebecdb2404b9d011eb12974cad90e2b338.png _images/c439e4e753273375b50165b4332af07de3dfee923a8e8de3a3161e8851bfdc73.png

逆傅里叶变换\(x\) 的傅里叶变换 \(X\) 转换回 \(x\)

逆傅里叶变换定义为

\[ x_{n} = \sum_{k=0}^{N-1} \frac{1}{N} X_{k} e^{2\pi\left(\frac{kn}{N}\right)i}, \quad n=0, 1, \ldots, N-1 \]
def inverse_transform(X):

    N = len(X)
    w = np.e ** (complex(0, 2*np.pi/N))

    x = np.zeros(N, dtype=complex)
    for n in range(N):
        for k in range(N):
            x[n] += X[k] * w ** (k * n) / N

    return x
inverse_transform(X)
array([ 0.5+0.j,  0.5-0.j, -0. -0.j, -0. -0.j, -0. -0.j, -0. -0.j,
       -0. +0.j, -0. +0.j, -0. +0.j, -0. +0.j])

另一个例子是

\[ x_{n}=2\cos\left(2\pi\frac{11}{40}n\right),\ n=0,1,2,\cdots19 \]

由于 \(N=20\),我们不能使用 \(\frac{1}{20}\) 的整数倍来表示频率 \(\frac{11}{40}\)

为了处理这种情况,我们最终将使用DFT中所有可用的 \(N\) 个频率。

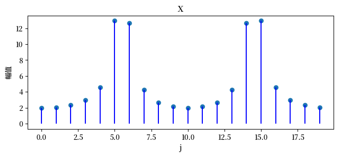
由于 \(\frac{11}{40}\)\(\frac{10}{40}\)\(\frac{12}{40}\) 之间(每个都是 \(\frac{1}{20}\) 的整数倍),DFT中的复系数在 \(k=5,6,15,16\) 处具有最大幅值,而不仅仅是在单个频率处。

N = 20
x = np.empty(N)

for j in range(N):
    x[j] = 2 * np.cos(2 * np.pi * 11 * j / 40)
X = DFT(x)
plot_magnitude(x=x, X=X)
_images/b0f4bc4c8263d92736cdb7307bdebac72b0e9f52d3561cfd605bead20cc62f2f.png _images/9ac5a8480b32aa443fe6472f635723be0cba00aab976cdfef53725db8026d311.png

如果我们把最后一个例子改为 \(x_{n}=2\cos\left(2\pi\frac{10}{40}n\right)\) 会发生什么?

注意 \(\frac{10}{40}\)\(\frac{1}{20}\) 的整数倍。

N = 20
x = np.empty(N)

for j in range(N):
    x[j] = 2 * np.cos(2 * np.pi * 10 * j / 40)
X = DFT(x)
plot_magnitude(x=x, X=X)
_images/30a7011fc57c6913311d2a270fcdd26a68f0499a2ec405834b4906f064c2b173.png _images/78f9e412480905bc04bc4ea8a745d1fd6fc81275452331167569b02bd4d45954.png

如果我们将离散傅里叶变换表示为矩阵,我们会发现它等于置换矩阵 \(P_{N}\) 的特征向量矩阵 \(F_{N}\)

我们可以使用 \(x_{n}=2\cos\left(2\pi\frac{11}{40}n\right),\ n=0,1,2,\cdots19\) 的例子来说明这一点。

N = 20
x = np.empty(N)

for j in range(N):
    x[j] = 2 * np.cos(2 * np.pi * 11 * j / 40)
x
array([ 2.   , -0.313, -1.902,  0.908,  1.618, -1.414, -1.176,  1.782,
        0.618, -1.975, -0.   ,  1.975, -0.618, -1.782,  1.176,  1.414,
       -1.618, -0.908,  1.902,  0.313])

首先使用求和公式将 \(x\) 变换为 \(X\)

X = DFT(x)
X
array([2. +0.j   , 2. +0.558j, 2. +1.218j, 2. +2.174j, 2. +4.087j,
       2.+12.785j, 2.-12.466j, 2. -3.751j, 2. -1.801j, 2. -0.778j,
       2. -0.j   , 2. +0.778j, 2. +1.801j, 2. +3.751j, 2.+12.466j,
       2.-12.785j, 2. -4.087j, 2. -2.174j, 2. -1.218j, 2. -0.558j])

现在让我们计算特征向量矩阵 \(F_{20}\) 与向量 \(x\) 的后乘结果,这个乘积应该等于序列 \(\{x_n\}_{n=0}^{N-1}\) 的傅里叶变换。

F20, _ = construct_F(20)
F20 @ x
array([2. +0.j   , 2. +0.558j, 2. +1.218j, 2. +2.174j, 2. +4.087j,
       2.+12.785j, 2.-12.466j, 2. -3.751j, 2. -1.801j, 2. -0.778j,
       2. -0.j   , 2. +0.778j, 2. +1.801j, 2. +3.751j, 2.+12.466j,
       2.-12.785j, 2. -4.087j, 2. -2.174j, 2. -1.218j, 2. -0.558j])

同样,逆DFT可以表示为逆DFT矩阵 \(F^{-1}_{20}\)

F20_inv = np.linalg.inv(F20)
F20_inv @ X
array([ 2.   -0.j, -0.313+0.j, -1.902-0.j,  0.908-0.j,  1.618-0.j,
       -1.414-0.j, -1.176+0.j,  1.782-0.j,  0.618-0.j, -1.975-0.j,
       -0.   +0.j,  1.975-0.j, -0.618-0.j, -1.782+0.j,  1.176+0.j,
        1.414-0.j, -1.618-0.j, -0.908+0.j,  1.902+0.j,  0.313-0.j])