34. 有限马尔可夫链#

除了Anaconda中已有的库外,本讲座还需要以下库:

!pip install quantecon

Hide code cell output

Requirement already satisfied: quantecon in /home/runner/miniconda3/envs/quantecon/lib/python3.13/site-packages (0.10.1)
Requirement already satisfied: numba>=0.49.0 in /home/runner/miniconda3/envs/quantecon/lib/python3.13/site-packages (from quantecon) (0.61.0)
Requirement already satisfied: numpy>=1.17.0 in /home/runner/miniconda3/envs/quantecon/lib/python3.13/site-packages (from quantecon) (2.1.3)
Requirement already satisfied: requests in /home/runner/miniconda3/envs/quantecon/lib/python3.13/site-packages (from quantecon) (2.32.3)
Requirement already satisfied: scipy>=1.5.0 in /home/runner/miniconda3/envs/quantecon/lib/python3.13/site-packages (from quantecon) (1.15.3)
Requirement already satisfied: sympy in /home/runner/miniconda3/envs/quantecon/lib/python3.13/site-packages (from quantecon) (1.13.3)
Requirement already satisfied: llvmlite<0.45,>=0.44.0dev0 in /home/runner/miniconda3/envs/quantecon/lib/python3.13/site-packages (from numba>=0.49.0->quantecon) (0.44.0)
Requirement already satisfied: charset-normalizer<4,>=2 in /home/runner/miniconda3/envs/quantecon/lib/python3.13/site-packages (from requests->quantecon) (3.3.2)
Requirement already satisfied: idna<4,>=2.5 in /home/runner/miniconda3/envs/quantecon/lib/python3.13/site-packages (from requests->quantecon) (3.7)
Requirement already satisfied: urllib3<3,>=1.21.1 in /home/runner/miniconda3/envs/quantecon/lib/python3.13/site-packages (from requests->quantecon) (2.3.0)
Requirement already satisfied: certifi>=2017.4.17 in /home/runner/miniconda3/envs/quantecon/lib/python3.13/site-packages (from requests->quantecon) (2025.4.26)
Requirement already satisfied: mpmath<1.4,>=1.1.0 in /home/runner/miniconda3/envs/quantecon/lib/python3.13/site-packages (from sympy->quantecon) (1.3.0)

34.1. 概述#

马尔可夫链是一类最实用的随机过程,它们之所以重要是因为:

  • 它们结构简单且灵活,同时有着丰富而优雅的理论基础

  • 它们能帮助我们直观理解随机动态模型

  • 它们在定量建模中扮演着核心角色

在经济学和金融学领域,许多基础模型都采用了马尔可夫链。

本讲座将回顾马尔可夫链的基本理论。

我们还将介绍QuantEcon.py库中提供的一些处理马尔可夫链的高效工具。

学习本讲座需要具备基本的概率论和线性代数知识。

首先,让我们导入需要的库:

import matplotlib.pyplot as plt
import matplotlib as mpl
FONTPATH = "fonts/SourceHanSerifSC-SemiBold.otf"
mpl.font_manager.fontManager.addfont(FONTPATH)
plt.rcParams['font.family'] = ['Source Han Serif SC']

plt.rcParams["figure.figsize"] = (11, 5)  #set default figure size
import quantecon as qe
import numpy as np
from mpl_toolkits.mplot3d import Axes3D

34.2. 定义#

让我们先介绍一些基本概念。

34.2.1. 随机矩阵#

随机矩阵(或马尔可夫矩阵)是一个 \(n \times n\) 的方阵 \(P\),满足:

  1. \(P\) 的每个元素都是非负的,且

  2. \(P\) 的每一行之和等于一

\(P\) 的每一行都可以被视为在 \(n\) 个可能结果上的概率质量函数。

不难证明[1],如果 \(P\) 是随机矩阵,那么对于所有 \(k \in \mathbb N\),其 \(k\) 次幂 \(P^k\) 也是随机矩阵。

34.2.2. 马尔可夫链#

随机矩阵与马尔可夫链有着紧密的关系。

让我们考虑一个有限集 \(S\),它包含 \(n\) 个元素 \(\{x_1, \ldots, x_n\}\)

我们称 \(S\)状态空间,其中的元素 \(x_1, \ldots, x_n\) 称为状态

马尔可夫链 \(\{X_t\}\) 是一个在状态空间 \(S\) 上取值的随机变量序列,它具有马尔可夫性质

马尔可夫性质表明,对于任意时间 \(t\) 和任意状态 \(y \in S\)

(34.1)#\[\mathbb P \{ X_{t+1} = y \,|\, X_t \} = \mathbb P \{ X_{t+1} = y \,|\, X_t, X_{t-1}, \ldots \}\]

换句话说,只要知道当前状态,就足以预测未来状态的概率分布,而不需要知道过去的历史。

具体来说,马尔可夫链的整个动态行为完全由以下条件概率集合决定

(34.2)#\[P(x, y) := \mathbb P \{ X_{t+1} = y \,|\, X_t = x \} \qquad (x, y \in S)\]

根据定义,

  • \(P(x, y)\) 表示系统在一个时间步内从状态 \(x\) 转移到状态 \(y\) 的概率

  • \(P(x, \cdot)\) 表示当当前状态为 \(X_t = x\) 时,下一状态 \(X_{t+1}\) 的条件概率分布

我们可以将这些转移概率组织成一个随机矩阵 \(P\),其中

\[ P_{ij} = P(x_i, x_j) \qquad 1 \leq i, j \leq n \]

反过来,给定一个随机矩阵 \(P\),我们可以构造一个马尔可夫链 \(\{X_t\}\),具体方法是:

  • 从某个初始分布 \(\psi\) 中抽取初始状态 \(X_0\)

  • 对于每个时间 \(t = 0, 1, \ldots\),根据条件分布 \(P(X_t,\cdot)\) 随机生成下一状态 \(X_{t+1}\)

通过这种构造方式,我们得到的随机过程自然满足马尔可夫性质 (34.2)

34.2.3. 示例1#

让我们考虑一个劳动者的就业状态,在任何给定时间 \(t\),该劳动者要么处于失业状态(状态0)要么处于就业状态(状态1)。

假设在一个月的时间内:

  1. 一个失业劳动者找到工作的概率是 \(\alpha \in (0, 1)\)

  2. 一个就业劳动者失去工作的概率是 \(\beta \in (0, 1)\)

在马尔可夫链模型中,我们有:

  • 状态空间 \(S = \{ 0, 1\}\)

  • 转移概率 \(P(0, 1) = \alpha\)\(P(1, 0) = \beta\)

我们可以将这些转移概率表示为一个矩阵:

(34.3)#\[\begin{split}P = \left( \begin{array}{cc} 1 - \alpha & \alpha \\ \beta & 1 - \beta \end{array} \right)\end{split}\]

有了 \(\alpha\)\(\beta\) 的值后,我们可以回答许多有趣的问题,例如:

  • 一个人平均会失业多长时间?

  • 长期来看,一个劳动者有多大比例的时间处于失业状态?

  • 如果一个人现在有工作,那么在未来一年内他至少失业一次的概率是多少?

我们将在后续章节中详细探讨这些应用。

34.2.4. 示例2#

Hamilton [Hamilton, 2005] 基于美国失业数据估计了以下随机矩阵

\[\begin{split} P = \left( \begin{array}{ccc} 0.971 & 0.029 & 0 \\ 0.145 & 0.778 & 0.077 \\ 0 & 0.508 & 0.492 \end{array} \right) \end{split}\]

在这个模型中:

  • 数据频率是月度的

  • 状态1表示”正常增长”阶段

  • 状态2表示”轻度衰退”阶段

  • 状态3表示”严重衰退”阶段

从矩阵中我们可以看出,如果经济当前处于正常增长阶段,那么下个月仍然保持正常增长的概率高达0.971。

注意矩阵主对角线上的元素普遍较大,这表明经济状态往往具有一定的持续性——当经济处于某一特定状态时,它倾向于在该状态停留一段时间。

这个马尔可夫链也可以通过下面的有向图来直观表示,图中的箭头上标注了相应的转移概率:

_images/hamilton_graph.png

这里”ng”表示正常增长,”mr”表示温和衰退,等等。

34.3. 模拟#

研究马尔可夫链问题的一种直观方法是通过模拟。

(如果我们想估计某个事件 \(E\) 发生的概率,可以进行大量模拟,然后计算事件 \(E\) 在这些模拟中出现的频率)。

QuantEcon.py库提供了强大的马尔可夫链模拟工具。

  • 这些工具不仅高效,还包含了许多处理马尔可夫链的实用函数。

不过,自己动手编写模拟程序也是一个很好的学习过程——我们先尝试自己实现,然后再介绍QuantEcon.py的方法。

在接下来的练习中,我们将状态空间定义为 \(S = 0,\ldots, n-1\)

34.3.1. 自己编写模拟程序#

要模拟马尔可夫链,我们需要两个基本要素:转移概率矩阵 \(P\) 和一个初始概率分布 \(\psi\),用来确定初始状态 \(X_0\)

马尔可夫链的模拟过程可以概括为:

  1. 在初始时刻 \(t=0\),根据分布 \(\psi\) 随机生成初始状态 \(X_0\)

  2. 对于每个后续时刻 \(t\),根据当前状态 \(X_t\) 对应的转移概率行 \(P(X_t, \cdot)\) 随机生成下一个状态 \(X_{t+1}\)

为了实现这个过程,我们需要一种从离散概率分布中抽样的方法。

我们将使用 QuantEcon 库中的 random.draw 函数,它的用法如下:

ψ = (0.3, 0.7)           # {0, 1}上的概率
cdf = np.cumsum(ψ)       # 转换为累积分布
qe.random.draw(cdf, 5)   # 从ψ中生成5个独立抽样
array([1, 0, 1, 1, 1])

我们将编写一个函数,它接受以下三个参数:

  • 一个随机矩阵 P(表示转移概率矩阵)

  • 一个初始概率分布 ψ_0(用于确定初始状态)

  • 一个正整数 sample_size(表示要生成的马尔可夫链时间序列长度)

def mc_sample_path(P, ψ_0=None, sample_size=1_000):

    # 设置
    P = np.asarray(P)
    X = np.empty(sample_size, dtype=int)

    # 将P的每一行转换为累积分布函数
    n = len(P)
    P_dist = [np.cumsum(P[i, :]) for i in range(n)]

    # 抽取初始状态,默认为0
    if ψ_0 is not None:
        X_0 = qe.random.draw(np.cumsum(ψ_0))
    else:
        X_0 = 0

    # 模拟
    X[0] = X_0
    for t in range(sample_size - 1):
        X[t+1] = qe.random.draw(P_dist[X[t]])

    return X

让我们用一个\(2 \times 2\)的小矩阵来看看它是如何工作的

P = [[0.4, 0.6],
     [0.2, 0.8]]

我们稍后会看到,对于从P这个转移矩阵生成的足够长的马尔可夫链序列,状态0出现的频率大约为\(0.25\)

有趣的是,这个频率与初始状态分布\(X_0\)无关,这反映了马尔可夫链的一个重要性质。

下面的代码验证了这一现象:

X = mc_sample_path(P, ψ_0=[0.1, 0.9], sample_size=100_000)
np.mean(X == 0)
np.float64(0.25148)

你可以尝试修改初始分布,使用我们上面定义的P矩阵,你会发现输出始终接近0.25。

34.3.2. 使用QuantEcon库#

正如前面提到的,QuantEcon.py库提供了处理马尔可夫链的各种功能,包括模拟功能。

下面我们使用与前面例子相同的转移矩阵P来演示这些功能

from quantecon import MarkovChain

mc = qe.MarkovChain(P)
X = mc.simulate(ts_length=1_000_000)
np.mean(X == 0)
np.float64(0.250891)

QuantEcon.py库使用了JIT编译,因此运行速度明显更快。

%time mc_sample_path(P, sample_size=1_000_000) # 我们自制代码版本
CPU times: user 1.01 s, sys: 943 μs, total: 1.01 s
Wall time: 1.01 s
array([0, 1, 1, ..., 0, 1, 1])
%time mc.simulate(ts_length=1_000_000) # qe代码版本
CPU times: user 11.2 ms, sys: 3.02 ms, total: 14.2 ms
Wall time: 13.8 ms
array([0, 1, 1, ..., 1, 1, 0])

34.3.2.1. 自定义状态值和初始状态#

在使用MarkovChain类时,我们可以自定义状态的表示方式,而不仅限于默认的数字索引。

这些自定义状态值可以是任何类型:整数、浮点数,甚至是更直观的字符串标签。

下面的例子展示了如何使用有意义的标签来表示就业状态

mc = qe.MarkovChain(P, state_values=('unemployed', 'employed'))
mc.simulate(ts_length=4, init='employed')
array(['employed', 'unemployed', 'unemployed', 'employed'], dtype='<U10')
mc.simulate(ts_length=4, init='unemployed')
array(['unemployed', 'employed', 'employed', 'employed'], dtype='<U10')
mc.simulate(ts_length=4)  # 从随机选择的初始状态开始
array(['unemployed', 'employed', 'employed', 'employed'], dtype='<U10')

如果我们想要看到索引而不是状态值作为输出,我们可以使用

mc.simulate_indices(ts_length=4)
array([0, 1, 1, 1])

34.4. 边际分布#

假设我们有:

  1. 一个马尔可夫链 \(\{X_t\}\),其转移概率矩阵为 \(P\)

  2. 在时间 \(t\) 时,\(X_t\) 的边际分布为 \(\psi_t\)

我们想知道:在未来某个时间点,比如 \(t+1\) 或更一般地 \(t+m\) 时,系统的边际分布会是什么?

为了解决这个问题,我们用 \(\psi_t\) 表示时间 \(t\) 时随机变量 \(X_t\) 的概率分布,其中 \(t = 0, 1, 2, \ldots\)

我们首先考虑如何从当前分布 \(\psi_t\) 和转移矩阵 \(P\) 推导出下一时刻的分布 \(\psi_{t+1}\)

考虑任意状态 \(y \in S\),我们想计算系统在下一时刻处于状态 \(y\) 的概率。

根据全概率公式,我们可以将这个概率表示为:

\[ \mathbb P \{X_{t+1} = y \} = \sum_{x \in S} \mathbb P \{ X_{t+1} = y \, | \, X_t = x \} \cdot \mathbb P \{ X_t = x \} \]

换句话说,要计算明天系统处于状态 \(y\) 的概率,我们需要考虑今天可能处于的每个状态 \(x\),然后将从这些状态转移到 \(y\) 的概率加权求和。

用数学符号表示,这个表达式可以写为

\[ \psi_{t+1}(y) = \sum_{x \in S} P(x,y) \psi_t(x) \]

这个等式对状态空间 \(S\) 中的每个状态 \(y\) 都成立,总共有 \(n\) 个这样的方程。

如果我们将分布 \(\psi_{t+1}\)\(\psi_t\) 看作行向量,那么这整组方程可以简洁地表示为矩阵形式

(34.4)#\[\psi_{t+1} = \psi_t P\]

由此可见,将边际分布向前推进一个时间单位,只需要将分布向量右乘转移矩阵 \(P\)

如果我们想将分布向前推进 \(m\) 个时间单位,只需要将分布向量右乘 \(P\)\(m\) 次幂。

换句话说,通过迭代应用等式 (34.4),我们得到 \(\psi_{t+m} = \psi_t P^m\),其中 \(P^m\) 表示转移矩阵 \(P\)\(m\) 次幂。

特别地,如果我们知道系统的初始分布 \(\psi_0\),那么 \(m\) 时刻的分布就是 \(\psi_0 P^m\)

这个结果非常重要,值得我们强调一下

(34.5)#\[X_0 \sim \psi_0 \quad \implies \quad X_m \sim \psi_0 P^m\]

更一般地,

(34.6)#\[X_t \sim \psi_t \quad \implies \quad X_{t+m} \sim \psi_t P^m\]

34.4.1. 多步转移概率#

我们知道从状态 \(x\)\(y\) 的一步转移概率是 \(P(x,y)\)

类似地,从状态 \(x\)\(y\)\(m\) 步转移概率是 \(P^m(x,y)\),即矩阵 \(P\)\(m\) 次幂中第 \((x,y)\) 个元素。

为了理解这一点,让我们重新考虑等式 (34.6),但这次假设初始分布 \(\psi_t\) 是一个特殊的分布:它在状态 \(x\) 处的概率为1,在其他所有状态处的概率为0。这相当于确定系统在时刻 \(t\) 处于状态 \(x\)

这样的分布可以表示为一个行向量:

  • 在第 \(x\) 个位置为1,其他位置为0

将这个特殊分布代入 (34.6),我们可以看到,在条件 \(X_t = x\) 下,\(X_{t+m}\) 的分布正好对应于矩阵 \(P^m\) 的第 \(x\) 行。

因此,我们有

\[ \mathbb P \{X_{t+m} = y \,|\, X_t = x \} = P^m(x, y) = P^m \text{的第} (x, y) \text{个元素} \]

34.4.2. 示例:衰退的概率#

让我们回顾前面讨论的关于衰退和增长的随机矩阵\(P\)

假设我们不确定当前的经济状态,这种情况很常见,因为经济数据通常要到月末才能收集到。

我们用\(\psi(x)\)表示经济处于状态\(x\)的概率估计。

那么,6个月后经济陷入衰退(无论是轻度还是严重)的概率可以通过以下内积计算:

\[\begin{split} \psi P^6 \cdot \left( \begin{array}{c} 0 \\ 1 \\ 1 \end{array} \right) \end{split}\]

34.4.3. 示例2:分布的横截面解释#

我们研究的边际分布不仅可以解释为概率,还可以被理解为大数定律下大样本中实际观察到的横截面分布。

为了更好地理解这一点,让我们回到前面讨论的劳动者就业/失业动态模型。

想象一个大型劳动者群体,其中每个劳动者的职业生涯都遵循相同的动态过程,且每个劳动者的经历在统计上独立于其他劳动者。

假设\(\psi\)代表当前在状态空间\(\{ 0, 1 \}\)上的横截面分布。

这个横截面分布反映了某一时刻就业和失业劳动者的比例。

  • 具体来说,\(\psi(0)\)表示失业率。

如果我们想知道10个周期后的横截面分布会是什么样子,答案是\(\psi P^{10}\),其中\(P\)(34.3)中给出的随机矩阵。

这一结果成立是因为每个劳动者的状态都按照矩阵\(P\)的规律演变,因此\(\psi P^{10}\)代表了随机选取的单个劳动者的边际分布。

根据大数定律,当样本规模足够大时,观察到的频率会非常接近理论概率。

因此,对于一个足够大(接近无限)的人口,

\(\psi P^{10}\)同时也代表了处于各个状态的劳动者比例。

这正是我们所说的横截面分布。

34.5. 不可约性和非周期性#

不可约性和非周期性是马尔可夫链理论中两个最基本的概念。

下面我们来详细了解这两个概念。

34.5.1. 不可约性#

假设我们有一个随机矩阵 \(P\)

当两个状态 \(x\)\(y\) 之间存在某种”联系”时,即存在正整数 \(j\)\(k\) 使得

\[ P^j(x, y) > 0 \quad \text{和} \quad P^k(y, x) > 0 \]

则称两个状态 \(x\)\(y\)互通的

根据我们上面的讨论,这正好意味着

  • 状态 \(x\) 最终可以从状态 \(y\) 到达,且

  • 状态 \(y\) 最终可以从状态 \(x\) 到达

如果所有状态都是互通的,即对于 \(S \times S\) 中的所有 \((x, y)\)\(x\)\(y\) 都是互通的,则称随机矩阵 \(P\)不可约的

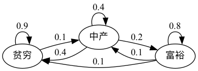
例如,考虑以下一组虚构家庭财富的转移概率

_images/mc_irreducibility1.png

我们可以将其转换为随机矩阵,在节点之间没有边的地方填零

\[\begin{split} P := \left( \begin{array}{ccc} 0.9 & 0.1 & 0 \\ 0.4 & 0.4 & 0.2 \\ 0.1 & 0.1 & 0.8 \end{array} \right) \end{split}\]

从图中可以清楚地看出,这个随机矩阵是不可约的:我们最终可以从任何一个状态到达任何其他状态。

我们也可以使用QuantEcon.py的MarkovChain类来测试这一点

P = [[0.9, 0.1, 0.0],
     [0.4, 0.4, 0.2],
     [0.1, 0.1, 0.8]]

mc = qe.MarkovChain(P, ('poor', 'middle', 'rich'))
mc.is_irreducible
True

这是一个更悲观的情景,其中穷人永远保持贫穷

_images/mc_irreducibility2.png

这个随机矩阵不是不可约的,因为,例如,从穷人状态无法到达富人状态。

让我们来验证这一点

P = [[1.0, 0.0, 0.0],
     [0.1, 0.8, 0.1],
     [0.0, 0.2, 0.8]]

mc = qe.MarkovChain(P, ('poor', 'middle', 'rich'))
mc.is_irreducible
False

我们也可以确定各个状态之间的”连通类”

mc.communication_classes
[array(['poor'], dtype='<U6'), array(['middle', 'rich'], dtype='<U6')]

你可能已经清楚地意识到,不可约性对于长期结果来说将会很重要。

例如,在第二个图中贫困是一个终身状态,但在第一个图中则不是。

我们稍后会再回到这个话题。

34.5.2. 非周期性#

简单来说,如果马尔可夫链以可预测的方式循环,我们称之为周期性的,否则称为非周期性的。

这里有一个包含三个状态的简单例子

_images/mc_aperiodicity1.png

该链以周期3循环:

P = [[0, 1, 0],
     [0, 0, 1],
     [1, 0, 0]]

mc = qe.MarkovChain(P)
mc.period
3

更正式地说,一个状态 \(x\)周期是指状态 \(x\) 可能返回自身的步数集合的最大公约数

\[ D(x) := \{j \geq 1 : P^j(x, x) > 0\} \]

在上面的例子中,对于每个状态 \(x\),我们有 \(D(x) = \{3, 6, 9, \ldots\}\),因此周期是3。

如果所有状态的周期都是1,我们称这个马尔可夫链为非周期的,否则称为周期的

例如,下图所示的马尔可夫链是周期的,这是因为状态 \(a\) 的周期是2

_images/mc_aperiodicity2.png

我们可以用以下代码确认这个随机矩阵是周期的

P = [[0.0, 1.0, 0.0, 0.0],
     [0.5, 0.0, 0.5, 0.0],
     [0.0, 0.5, 0.0, 0.5],
     [0.0, 0.0, 1.0, 0.0]]

mc = qe.MarkovChain(P)
mc.period
2
mc.is_aperiodic
False

34.6. 平稳分布#

(34.4)所示,我们可以通过右乘\(P\)将边际分布向前推进一个时间单位。

某些分布在这种更新过程下保持不变 — 比如,

P = np.array([[0.4, 0.6],
              [0.2, 0.8]])
ψ = (0.25, 0.75)
ψ @ P
array([0.25, 0.75])

这种分布被称为平稳分布不变分布

形式上,如果对于转移矩阵\(P\),边际分布\(\psi^*\)满足\(\psi^* = \psi^* P\),则称其为\(P\)平稳分布

(这与我们在AR(1)过程讲座中学到的平稳性概念是相同的,只是应用在不同的场景中。)

从这个等式中,我们可以直接推导出对于所有\(t\)都有\(\psi^* = \psi^* P^t\)

这告诉我们一个重要事实:如果\(X_0\)的分布是平稳分布,那么对于所有\(t\)\(X_t\)将具有相同的分布。

因此,平稳分布可以自然地解释为随机稳态——我们稍后会详细讨论这一点。

从数学角度看,当将\(P\)视为从(行)向量到(行)向量的映射\(\psi \mapsto \psi P\)时,平稳分布是\(P\)的不动点。

定理: 每个随机矩阵\(P\)至少有一个平稳分布。

(我们在此假设状态空间 \(S\) 是有限的;如果不是则需要更多假设)

对于这个结果的证明,你可以应用布劳威尔不动点定理,或参见EDTC中的定理4.3.5。

对于给定的随机矩阵 \(P\),可能存在多个平稳分布。

  • 例如,如果 \(P\) 是单位矩阵,那么所有边际分布都是平稳的。

要获得唯一的不变分布,转移矩阵 \(P\) 必须具有这样的性质:状态空间的任何非平凡子集都不能是无限持续的

如果从状态空间的某个子集无法到达其他部分,则该子集是无限持续的。

因此,闭集的不存在与不可约性是对应的。

这为以下基本定理提供了直观理解。

定理。 如果\(P\)既是非周期的又是不可约的,那么

  1. \(P\)恰好有一个平稳分布\(\psi^*\)

  2. 对于任何初始边际分布\(\psi_0\),当\(t \to \infty\)时,有\(\| \psi_0 P^t - \psi^* \| \to 0\)

证明可参见[Häggström, 2002]的定理5.2。

(注意定理的第1部分只需要不可约性,而第2部分需要同时具备不可约性和非周期性)

满足该定理条件的随机矩阵有时被称为一致遍历的

\(P\)的每个元素都严格大于零是保证非周期性和不可约性的充分条件。

  • 试着思考为什么这个结论是正确的。

34.6.1. 示例#

回想我们之前讨论过的关于某个劳动者就业/失业动态的模型。

假设\(\alpha \in (0,1)\)\(\beta \in (0,1)\),一致遍历条件是满足的。

\(\psi^* = (p, 1-p)\) 为平稳分布,其中 \(p\) 对应失业状态(状态0)。

使用 \(\psi^* = \psi^* P\) 并经过一些代数运算得到

\[ p = \frac{\beta}{\alpha + \beta} \]

这个值表示长期来看,劳动者处于失业状态的平均时间比例 – 我们将在后续章节中详细讨论这一解释。

不出所料,当\(\beta \to 0\)时,它趋近于零;当\(\alpha \to 0\)时,它趋近于一。

34.6.2. 计算平稳分布#

如前所述,某些马尔可夫矩阵 \(P\) 可能存在多个平稳分布。

换句话说,可能有多个概率分布(行向量)\(\psi\) 满足条件 \(\psi = \psi P\)

实际上,如果 \(P\) 有两个不同的平稳分布 \(\psi_1\)\(\psi_2\),那么它必然有无限多个平稳分布。这是因为对于任意 \(\lambda \in [0, 1]\),它们的凸组合

\[ \psi_3 := \lambda \psi_1 + (1 - \lambda) \psi_2 \]

也是 \(P\) 的平稳分布,这一点很容易验证。

当我们考虑只有唯一平稳分布的情况时,可以通过求解以下线性方程组来找到它

(34.7)#\[ \psi (I_n - P) = 0 \]

其中\(I_n\)\(n \times n\)单位矩阵,我们需要求解非零向量\(\psi\)

注意,零向量也满足方程组(34.7),因此我们需要额外的约束条件。

由于\(\psi\)表示概率分布,我们需要确保它的所有元素非负且和为1。

解决这个问题有几种方法:

一种方法是将其视为特征值问题:满足\(\psi = \psi P\)的向量\(\psi\)实际上是对应于特征值\(\lambda = 1\)的左特征向量。

QuantEcon.py库提供了一个专门计算随机矩阵平稳分布的高效算法,能够处理各种复杂情况。

下面是使用这个库的推荐方法:

P = [[0.4, 0.6],
     [0.2, 0.8]]

mc = qe.MarkovChain(P)
mc.stationary_distributions  # 显示所有平稳分布
array([[0.25, 0.75]])

34.6.3. 收敛到平稳分布#

马尔可夫链收敛定理的第2部分如上所述表明,无论初始状态如何,\(X_t\)的边际分布最终都会收敛到平稳分布。

这一结果强有力地证明了我们可以将\(\psi^*\)理解为系统长期随机行为的稳定状态,无论系统最初处于什么状态。

以下图形直观地展示了这一收敛过程

P = ((0.971, 0.029, 0.000),
     (0.145, 0.778, 0.077),
     (0.000, 0.508, 0.492))
P = np.array(P)

ψ = (0.0, 0.2, 0.8)        # 初始条件

fig = plt.figure(figsize=(8, 6))
ax = fig.add_subplot(111, projection='3d')

ax.set(xlim=(0, 1), ylim=(0, 1), zlim=(0, 1),
       xticks=(0.25, 0.5, 0.75),
       yticks=(0.25, 0.5, 0.75),
       zticks=(0.25, 0.5, 0.75))

x_vals, y_vals, z_vals = [], [], []
for t in range(20):
    x_vals.append(ψ[0])
    y_vals.append(ψ[1])
    z_vals.append(ψ[2])
    ψ = ψ @ P

ax.scatter(x_vals, y_vals, z_vals, c='r', s=60)
ax.view_init(30, 210)

mc = qe.MarkovChain(P)
ψ_star = mc.stationary_distributions[0]
ax.scatter(ψ_star[0], ψ_star[1], ψ_star[2], c='k', s=60)

plt.show()
_images/97e62c102d586b95ec40981b2df2d3a7147b32508fe6c3fcc1cd8c9419981b56.png

在这个图中:

  • \(P\)上文讨论的描述经济衰退和增长的随机矩阵

  • 最高处的红点代表我们选择的初始概率分布 \(\psi\)(表示为 \(\mathbb R^3\) 中的向量)

  • 其余红点表示随时间演化的分布 \(\psi P^t\)\(t = 1, 2, \ldots\)

  • 黑点表示平稳分布 \(\psi^*\)

你可以尝试更改初始分布,观察系统如何始终收敛到相同的平稳分布。

34.7. 遍历性#

在不可约性条件下,还有另一个重要的结果:对于所有 \(x \in S\)

(34.8)#\[\frac{1}{m} \sum_{t = 1}^m \mathbf{1}\{X_t = x\} \to \psi^*(x) \quad \text{当 } m \to \infty\]

这里

  • \(\mathbf{1}\{X_t = x\}\) 是指示函数,当 \(X_t = x\) 时等于1,否则等于0

  • 收敛是以概率1发生的(也称为”几乎必然”收敛)

  • 无论初始状态 \(X_0\) 如何分布,这个结果都成立

直观地说,这个结果表明,随着时间的推移,马尔可夫链在状态 \(x\) 停留的时间比例将收敛到 \(\psi^*(x)\)

这给了我们平稳分布的另一种解释方式——它代表了长期内系统在各状态停留的时间比例,前提是(34.8)中的收敛成立。

(34.8)实际上是马尔可夫链大数定律的一个特例 — 有兴趣的读者可以参考EDTC第4.3.4节获取更多细节。

34.7.1. 示例#

让我们回到之前讨论过的就业/失业模型。

假设 \(\alpha \in (0,1)\)\(\beta \in (0,1)\),这确保了马尔可夫链的不可约性和非周期性。

我们已经知道平稳分布是 \((p, 1-p)\),其中

\[ p = \frac{\beta}{\alpha + \beta} \]

从横截面角度看,\(p\) 表示整个人口中失业者的比例。

而根据刚才介绍的遍历性结果,\(p\) 也表示单个劳动者长期来看处于失业状态的时间占比。

这意味着,从长期来看,群体的横截面平均值与个体的时间序列平均值是一致的。

这正是遍历性的核心含义。

34.8. 计算期望值#

我们经常需要计算 \(X_t\) 函数的期望值,形式如下:

(34.9)#\[\mathbb E [ h(X_t) ]\]

以及条件期望值,如:

(34.10)#\[\mathbb E [ h(X_{t + k}) \mid X_t = x]\]

其中:

  • \(\{X_t\}\) 是由 \(n \times n\) 随机矩阵 \(P\) 生成的马尔可夫链

  • \(h\) 是给定函数,从矩阵代数的角度看,我们将其视为列向量

\[\begin{split} h = \left( \begin{array}{c} h(x_1) \\ \vdots \\ h(x_n) \end{array} \right) \end{split}\]

计算无条件期望值 (34.9) 相对简单。

我们只需对 \(X_t\) 的边际分布求和即可

\[ \mathbb E [ h(X_t) ] = \sum_{x \in S} (\psi P^t)(x) h(x) \]

这里 \(\psi\)\(X_0\) 的分布。

由于 \(\psi\) 以及 \(\psi P^t\) 都是行向量,我们也可以简写为

\[ \mathbb E [ h(X_t) ] = \psi P^t h \]

对于条件期望 (34.10),我们需要对给定 \(X_t = x\)\(X_{t + k}\) 的条件分布求和。

我们已经知道这个条件分布是 \(P^k(x, \cdot)\),因此

(34.11)#\[\mathbb E [ h(X_{t + k}) \mid X_t = x] = (P^k h)(x)\]

向量 \(P^k h\) 包含了所有状态 \(x\) 的条件期望 \(\mathbb E [ h(X_{t + k}) \mid X_t = x]\)

34.8.1. 迭代期望法则#

迭代期望法则指出

\[ \mathbb E \left[ \mathbb E [ h(X_{t + k}) \mid X_t = x] \right] = \mathbb E [ h(X_{t + k}) ] \]

其中左边的外部期望 \( \mathbb E\) 是关于 \(X_t\) 的边际分布 \(\psi_t\) 的(参见方程 (34.6))。

为了验证这个法则,我们使用方程 (34.11)\( (P^k h)(x)\) 代入 \(E [ h(X_{t + k}) \mid X_t = x]\),得到

\[ \mathbb E \left[ \mathbb E [ h(X_{t + k}) \mid X_t = x] \right] = \psi_t P^k h, \]

注意到 \(\psi_t P^k h = \psi_{t+k} h = \mathbb E [ h(X_{t + k}) ] \)

34.8.2. 几何和的期望#

有时我们需要计算几何和的期望值,例如 \(\sum_t \beta^t h(X_t)\)

根据前面的讨论,对于给定的初始状态 \(X_t = x\),这个几何和的条件期望可以表示为

\[ \mathbb{E} \left[ \sum_{j=0}^\infty \beta^j h(X_{t+j}) \mid X_t = x \right] = [(I - \beta P)^{-1} h](x) \]

其中

\[ (I - \beta P)^{-1} = I + \beta P + \beta^2 P^2 + \cdots \]

乘以 \((I - \beta P)^{-1}\) 相当于应用预解算子(resolvent operator)。

34.9. 练习#

练习 34.1

根据上述讨论,如果一个劳动者的就业动态遵循随机矩阵

\[\begin{split} P = \left( \begin{array}{cc} 1 - \alpha & \alpha \\ \beta & 1 - \beta \end{array} \right) \end{split}\]

其中 \(\alpha \in (0,1)\)\(\beta \in (0,1)\),那么从长期来看,失业时间的比例将是

\[ p := \frac{\beta}{\alpha + \beta} \]

换句话说,如果 \(\{X_t\}\) 表示就业的马尔可夫链,那么当 \(m \to \infty\) 时,\(\bar X_m \to p\),其中

\[ \bar X_m := \frac{1}{m} \sum_{t = 1}^m \mathbf{1}\{X_t = 0\} \]

在本练习中,请通过模拟计算大样本量\(m\)下的 \(\bar X_m\) 值,并验证它确实收敛到理论值 \(p\)

你会发现,只要参数 \(\alpha\)\(\beta\) 都严格在 0 和 1 之间,无论从什么初始状态开始,这个收敛结果都成立。

练习 34.2

排名是经济学和众多学科都非常关注的话题。

接下来,我们将探讨一个极其实用且重要的排名问题——搜索引擎如何对网页进行排名。

(虽然这个问题并非源自经济学,但搜索排名系统与某些竞争均衡中的价格机制有着深层次的联系——详见[Du et al., 2013]。)

要理解这个问题,我们可以思考一下当你在搜索引擎中输入查询时返回的结果。

对于用户来说,理想的搜索体验应该是:

  1. 获得大量与查询相关的准确结果

  2. 这些结果按照某种”重要性”指标排序呈现

我们现在要讨论的正是如何根据重要性指标对网页进行排名的问题。

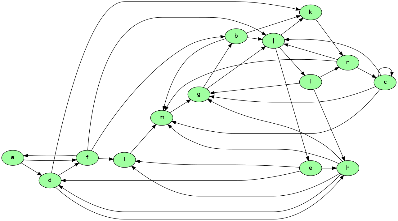
Google的创始人拉里·佩奇和谢尔盖·布林为解决这个问题开发了一种方法,这就是著名的PageRank算法。

为了说明这个概念,请看下面的图表

_images/web_graph.png

假设这是一个简化的万维网模型,其中

  • 每个节点表示一个网页

  • 每个箭头表示一个网页链接到另一个网页

我们来思考一下:什么样的页面才是真正重要的,也就是对搜索引擎用户最有价值的页面?

一个直观的衡量标准是看一个页面有多少入站链接——这在某种程度上反映了它的受欢迎度。

从图中可以看出,mj各有5个入站链接,按这个标准应该是最重要的页面。

但这里有个问题:如果链接到m的那些页面本身并不重要呢?

这就引出了一个更合理的想法:我们应该根据链接源页面的重要性来给入站链接赋予不同的权重。

这正是PageRank算法的核心思想。

下面我们用一种简化的方式来解释这个算法的基本原理。

假设\(j\)是任意一个页面,\(r_j\)是它的排名值,我们定义

\[ r_j = \sum_{i \in L_j} \frac{r_i}{\ell_i} \]

其中

  • \(\ell_i\) 是页面 \(i\) 的出站链接总数

  • \(L_j\) 是所有链接到页面 \(j\) 的页面集合

这个公式实际上是一个加权的入站链接计数,其中每个链接的权重取决于源页面的重要性(即\(r_i\)),并通过源页面的出链数量(即\(\ell_i\))进行归一化。

这种定义方式自然引导我们回到马尔可夫链的概念。

让我们定义矩阵 \(P\),其中 \(P(i, j) = \mathbf 1\{i \to j\} / \ell_i\)。这里 \(\mathbf 1\{i \to j\} = 1\) 表示页面 \(i\) 链接到页面 \(j\),否则为0。

如果每个页面至少有一个出站链接,那么 \(P\) 就是一个随机矩阵。

基于 \(P\) 的定义,我们可以重写排名公式:

\[ r_j = \sum_{i \in L_j} \frac{r_i}{\ell_i} = \sum_{\text{所有 } i} \mathbf 1\{i \to j\} \frac{r_i}{\ell_i} = \sum_{\text{所有 } i} P(i, j) r_i \]

如果我们将排名表示为行向量 \(r\),那么上式可以简写为 \(r = r P\)

这表明排名向量 \(r\) 正是随机矩阵 \(P\) 的平稳分布。

从直观上理解,\(P(i, j)\) 可以被视为从页面 \(i\) “跳转”到页面 \(j\) 的概率:

  • 如果页面 \(i\)\(k\) 个出站链接,且其中一个指向 \(j\),则 \(P(i, j) = 1/k\)

  • 如果页面 \(i\) 没有链接到 \(j\),则 \(P(i, j) = 0\)

这描述了一个网络浏览者的随机漫步过程——在每个页面上随机点击一个链接继续浏览。

由于 \(r\)\(P\) 的平稳分布,假设一致遍历性成立,我们可以解读 \(r_j\) 为一个长期随机浏览者在页面 \(j\) 上停留的时间比例。

你的练习是将这个排名算法应用到上图所示的网络中,并按排名从高到低列出所有页面。

图中共有14个节点(网页),分别标记为 an

数据文件中的每一行具有以下格式:

d -> h;

这说明了存在一个从dh的链接。

下面显示了这个图的数据,当单元格执行时,这些数据被读入名为web_graph_data.txt的文件中。

%%file web_graph_data.txt
a -> d;
a -> f;
b -> j;
b -> k;
b -> m;
c -> c;
c -> g;
c -> j;
c -> m;
d -> f;
d -> h;
d -> k;
e -> d;
e -> h;
e -> l;
f -> a;
f -> b;
f -> j;
f -> l;
g -> b;
g -> j;
h -> d;
h -> g;
h -> l;
h -> m;
i -> g;
i -> h;
i -> n;
j -> e;
j -> i;
j -> k;
k -> n;
l -> m;
m -> g;
n -> c;
n -> j;
n -> m;
Overwriting web_graph_data.txt

要解析这个文件并提取相关信息,你可以使用正则表达式

下面的代码片段提供了一个关于如何实现的提示

import re
re.findall(r'\w', 'x +++ y ****** z')  # \w 匹配字母数字字符
['x', 'y', 'z']
re.findall(r'\w', 'a ^^ b &&& $$ c')
['a', 'b', 'c']

当你解出排名时,你会发现实际上g是排名最高的节点,而a是排名最低的。

练习 34.3

在数值计算中,有时用离散模型替代连续模型会比较方便。

特别是,马尔可夫链经常被用作如下AR(1)过程的离散近似:

\[ y_{t+1} = \rho y_t + u_{t+1} \]

这里假设\({u_t}\)是独立同分布的,且服从\(N(0, \sigma_u^2)\)

\(\{ y_t \}\)的平稳概率分布的方差为

\[ \sigma_y^2 := \frac{\sigma_u^2}{1-\rho^2} \]

Tauchen方法[Tauchen, 1986]是将这个连续状态过程近似为有限状态马尔可夫链最常用的方法。

QuantEcon.py中已经有了这个程序,但让我们作为练习自己写一个版本。

作为第一步,我们选择:

  • \(n\),离散近似的状态数

  • \(m\),一个用于参数化状态空间宽度的整数

接下来,我们创建一个状态空间\(\{x_0, \ldots, x_{n-1}\} \subset \mathbb R\)

以及一个随机 \(n \times n\) 矩阵 \(P\),满足以下条件:

  • \(x_0 = - m \, \sigma_y\)

  • \(x_{n-1} = m \, \sigma_y\)

  • \(x_{i+1} = x_i + s\) 其中 \(s = (x_{n-1} - x_0) / (n - 1)\)

\(F\) 为正态分布 \(N(0, \sigma_u^2)\) 的累积分布函数。

\(P(x_i, x_j)\) 的值是为了近似 AR(1) 过程而计算的 — 省略推导过程,规则如下:

  1. 如果 \(j = 0\),则设

    \[ P(x_i, x_j) = P(x_i, x_0) = F(x_0-\rho x_i + s/2) \]
  2. 如果 \(j = n-1\),则设

    \[ P(x_i, x_j) = P(x_i, x_{n-1}) = 1 - F(x_{n-1} - \rho x_i - s/2) \]
  3. 否则,设

    \[ P(x_i, x_j) = F(x_j - \rho x_i + s/2) - F(x_j - \rho x_i - s/2) \]

练习要求编写一个函数 approx_markov(rho, sigma_u, m=3, n=7),返回 \(\{x_0, \ldots, x_{n-1}\} \subset \mathbb R\)\(n \times n\) 矩阵 \(P\),如上所述。

  • 更好的方法是编写一个函数,返回QuantEcon.py的MarkovChain类的实例。